Data Port Wiring Diagram Sata Cable Data Pinouts Laptop Connectors Xbox Wires Mod Moddiy Pinout Wiring Diy Power Wire Connector Drive Sata3 Engadget Ground
Cca generic. Obd2 obd pinout connector vehicle diagram protocol scan obd1 scanner 2008 2003. Cable diagram wiring poe patch switch 24v switches voltage 12v power dc network port 3at plus mobile applications low configuration
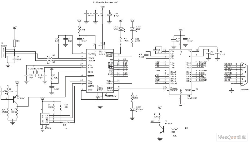
data port wiring diagram
Download PDF
Sample cca component wiring diagrams: (a) generic port connection for


Expansion port diagram arcbotics pins using which. Obd2 obd pinout connector vehicle diagram protocol scan obd1 scanner 2008 2003. Patent us6625157. Usb pinout cable computer arduino wiring camera diy circuit programming spy
OBD2 Pinout – OBD2 Australia Scan Tools for Cars
My ford explorer obd2 connector has on the pins out that most have
PIC-based A/D converter for the serial port
ArcBotics - Expansion Port
Modbus Serial Module for CompactLogix L1 and Point I/O Adapters ILX34

Tidak ada komentar:
Posting Komentar